PipSqueak (In Progress)

project image

CAD of automatic pipetting gantry, still in progress. Censored because this project is being built for a local biotech firm.

project image

PCB for pipsqueak.

project image

PCB footprint.

project image

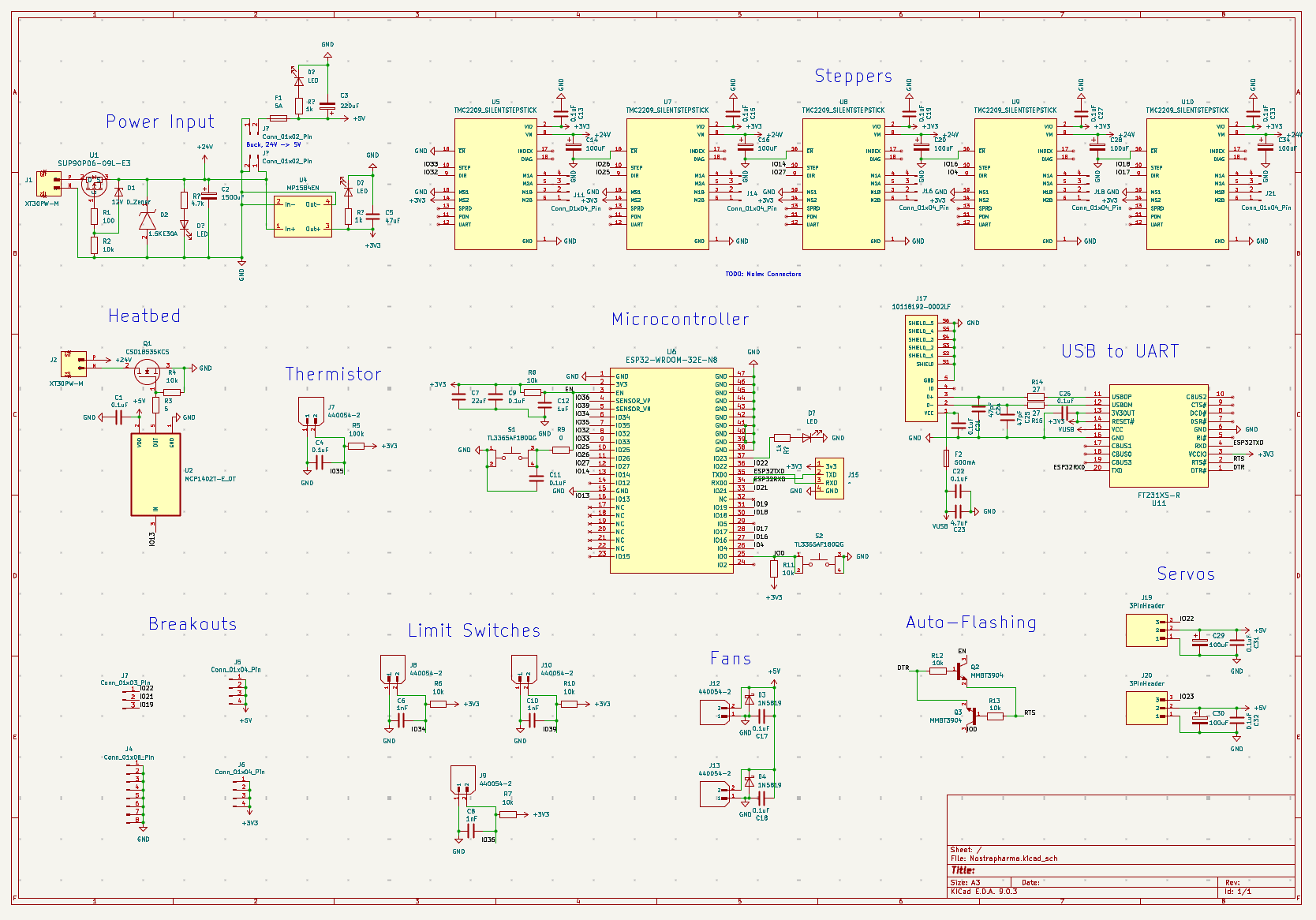
PCB schematic